复合材料与工程专业本科培养方案(2018版)
Undergraduate Program for Composite materials and engineering
学科门类:工学 二级类:材料类 专业编号:080206
Discipline:Engineering Secondary discipline:Materials Major Code:080206
一、培养目标
I. Cultivation Objectives
坚持立德树人根本任务,培养德智体美劳全面发展的社会主义合格建设者和可靠接班人,具备“知识、能力、品格”协调发展,具备材料科学与工程的基础知识和复合材料与工程的专业知识,能够在复合材料的结构设计、成型加工和应用等领域从事产品研究开发、工艺设计、质量控制、运行管理等工作的高素质应用型创新人才。
本专业毕业生通过5年左右的工作实践,预期达到以下目标:
目标1:具有良好的职业道德和社会责任感,有意愿并有能力服务社会;
目标2:能够解决复合材料的结构设计、成型加工和应用等领域中的复杂工程问题;
目标3:能够从事复合材料技术与产品研发、工艺与设备设计、产品设计和生产技术管理等工作,成为单位的技术与管理骨干;
目标4:具有团结协作精神,善于与国内外同行、专业客户和公众进行广泛交流;
目标5:通过自主学习、工作实践,实现能力和技术水平的不断提升。
二、毕业要求
II. Programme Outcomes
(一)毕业要求
1.掌握数学、自然科学、工程基础和专业知识,并能将其用于解决复合材料生产及应用过程中的复杂工程问题。
2.能够应用数学、自然科学和材料科学与工程的基本原理,识别、表达、并通过文献研究分析复合材料生产与应用过程中的复杂工程问题,以获得有效结论。
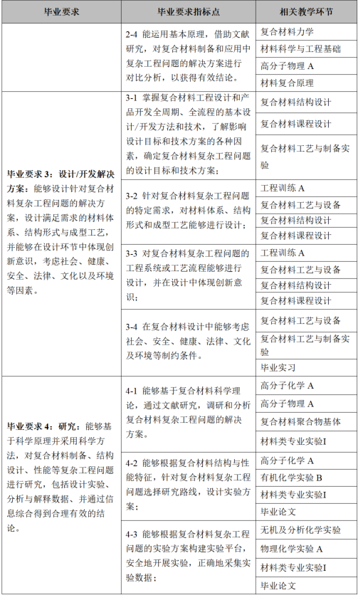
3.能够设计针对复合材料复杂工程问题的解决方案,设计满足需求的材料体系、结构形式与成型工艺,并能够在设计环节中体现创新意识,考虑社会、健康、安全、法律、文化以及环境等因素。
4.能够基于科学原理并采用科学方法,对复合材料制备、结构设计、性能等复杂工程问题进行研究,包括设计实验、分析与解释数据、并通过信息综合得到合理有效的结论。
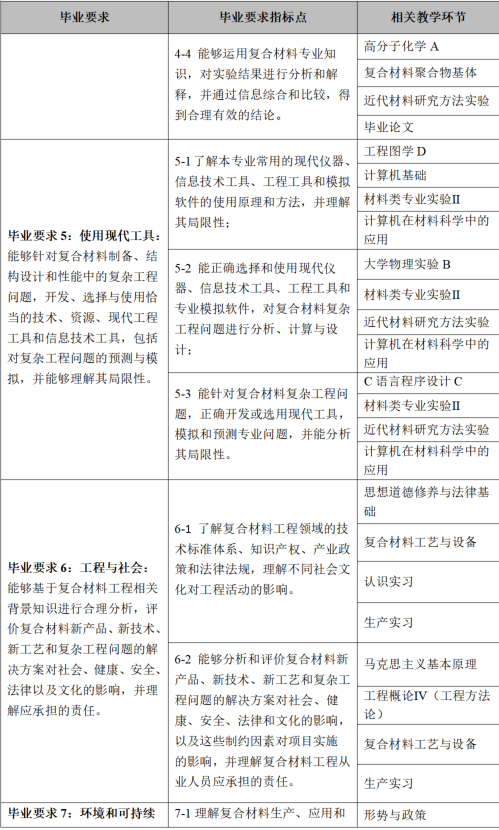
5.能够针对复合材料制备、结构设计和性能中的复杂工程问题,开发、选择与使用恰当的技术、资源、现代工程工具和信息技术工具,包括对复杂工程问题的预测与模拟,并能够理解其局限性。
6.能够基于复合材料工程相关背景知识进行合理分析,评价复合材料新产品、新技术、新工艺和复杂工程问题的解决方案对社会、健康、安全、法律以及文化的影响,并理解应承担的责任。
7.树立可持续发展的工程思想,能够理解和评价针对复合材料复杂工程问题的工程实践对环境、社会可持续发展的影响。
8.树立和践行社会主义核心价值观,具有人文社会科学素养、社会责任感,能够在复合材料工程实践中理解并遵守工程职业道德和规范,履行责任。
9.具有一定的组织管理能力、表达能力、人际交往能力和团队合作能力,能够在多学科背景下的团队中承担个体、团队成员以及负责人的角色。
10.能够就复合材料复杂工程问题与业界同行及社会公众进行有效沟通和交流,包括撰写报告和设计文稿、陈述发言、清晰表达或回应指令,并具备一定的国际视野,能够在跨文化背景下进行沟通和交流。
11.理解并掌握工程管理原理与经济决策方法,并能在多学科环境中应用。
12.具有自主学习和终身学习的意识,有不断学习和适应发展的能力,能及时了解复合材料领域最新理论、技术及国际前沿动态。
1.Having the knowledge of mathematics, science, engineering and professional knowledge required in the field of composite materials and engineering, and it can be applied to analyze and solve the complex engineering problems in the design, forming and application of composite materials.
2.Having the ability to apply the basic principles of mathematics, science and engineering to identify, express and analyze the complex engineering problems in the field of composite materials, and obtain the valid conclusions.
3.Having the ability to design a solution for the complex engineering problems in the field of composite materials, design the material system, structural style and forming process to meet the specific requirements, and the innovative consciousness should be expressed in the design process, and it should be taken into account the factors such as society, health, safety, law, culture and environment.
4.Having the ability to apply the basic theories and techniques to study the complex engineering problems in the field of composite materials, optimize the process and technology of composite materials, including design, analysis and interpretation, to obtain the valid conclusion.
5.Having the ability to develop, select and apply the appropriate technology, resource, engineering and information technology tools to solve the complex engineering problems, including the prediction and simulation of the complex engineering problems, and its limitations should be understood.
6.Have the ability to analyze and evaluate the effect of practices for professional engineering and solutions for complex engineering problem on society, health, safety, law and culture, and understand the responsibilities to be taken.
7.The idea of sustainable development can be used to understand and evaluate the effect of practices for complex engineering problems on the sustainable development of environment and society.
8.Having humanities, art and social responsibility, and have the ability to understand and comply with the ethics and standards in engineering practices, and fulfill responsibilities.
9.Having the ability of organization, management, expression, interpersonal interaction and teamwork, and have the ability to undertake the roles of individuals, team members and leaders in a multidisciplinary team.
10.Having the ability to communicate with industry colleagues and the public on complex engineering problems in the field of composite materials, including the reports, presentations and responses. And have the ability for communications and discussions in the cross-cultural background based on international vision.
11.Having the ability to understand and master the engineering management principles and economic decision methods in the field of composite materials, and it can be applied in the multidisciplinary environment.
12.Having the ability for self-learning and lifelong learning, and have the ability to learn and adapt to development to keep abreast of the latest theories, technologies and international trends in the field of composite materials.
附1:培养目标实现矩阵

(二) 毕业要求分解指标项及支撑课程列表





三、主干学科及课程设置
Ⅲ. Primary Discipline and curriculum
1. 主干学科:工科
Primary Discipline(s):Engineering
2. 核心课程: 材料化工基础、复合材料力学、材料科学基础、高分子化学、高分子物理、材料复合原理、复合材料工艺与设备、复合材料聚合物基体、复合材料结构设计、复合材料研究方法。
3. 主要实践教学环节:材料类专业实验I、材料类专业实验II、材料类专业实验III、复合材料课程设计、生产实习、毕业实习、毕业设计(论文)
四、学制与学位
Ⅳ. Length of Schooling and Degree
修业年限: 4年, 3-8年弹性学制。
授予学位:工学学士学位
五、毕业学分
Ⅴ. Graduation Requirements
总学分达到194分(各平台学分满足最低要求)且第二课堂成绩单合格,可准予毕业。
六、学分分配
Ⅵ. Credit Allocation

七、教学进程计划表 / VII、Teaching Schedule Form
表一:通识课程平台 / Form 1:General Courses
通识必修课程(通修课)
General Compulsory Courses(General Required)


七、教学进程计划表 / VII、Teaching Schedule Form
表二:学科基础课程
Form II. Basic Course

七、教学进程计划表 / VII、Teaching Schedule Form
表三:专业课程平台
Form 3: Major Courses


七、教学进程计划表 / VII、Teaching Schedule Form
表四:创新创业课程平台
Form 4: Innovation & Entrepreneurship Courses Platform

七、教学进程计划表 / VII、Teaching Schedule Form
表五:实践教学平台
Form 5: Practical Teaching


